奇門遁甲排盤

奇門遁甲單宮斷的“三大支點”

更新時間: 2025-11-21 閱讀:89

大家好!奇門遁甲的解盤分為三個步驟(個人見解):單宮斷、生克分析、場景投射。其中單宮斷是第一步,也是最為重要的一步之一,我們分析一個奇門盤時,其實就相當於分析用神與其關聯方的關係,好比是人與人之間的關係和發展、走向,知己知彼才能百戰不殆。所謂知己知彼,就是單宮斷所解決的問題。

關於單宮斷的概念,可以這樣理解:根據用神所落宮位旺衰,及所臨的星、門、神、奇儀及格局,分析用神所代表主體(即人和事)的特徵、狀態、吉凶情況。我們拆解開來,單宮斷涉及到幾個小的問題去理解:

1、單宮斷是以用神為核心展開的。
用神是單宮斷的提綱,根據應用場景情況,可能涉及多用神,同一主體也可能由多個元素符號所代表,體現了奇門遁甲用神的多重性。
如違法案件事項中,會涉及到犯罪分子、公安人員、逃犯、受害人、屍體(命案)等多個主體,某一主體也會有不止一個元素符號代表。
犯罪分子以玄武、天蓬星代表,也可兼看辛。
公安人員,可以傷門、白虎和庚代表。逃犯以六合代表。
涉及多個用神時,有主用神和兼看用神。
從奇門遁甲全面解盤的角度,最好是窮盡分析。

2、單宮斷分析的範圍,包括用神旺衰、所臨九星、八門、八神、奇儀等象義解讀,以及所臨的格局吉凶判斷。
關於格局,包括時幹克應、八門克應、常用吉凶格(可能存在重疊)、四害格局等。格局的象義針對不同的應用場景和預測事項,其側重點不同,有的針對工作事業,有的對於身體健康影響較大,有的則偏好去判斷求財、財運等。
關於旺衰,之前有一篇付費的文章已經講解的比較清楚了,在後面實戰內部講義中還會進一步提煉去分析。
旺衰,包括月令旺衰、處宮旺衰、宮在月令的旺衰,天干還涉及到地支12長生狀態所體現出的旺衰狀態。如天干臨衰、病、死、墓、絕為衰弱,天干臨長生、沐浴、冠帶、臨官、帝旺則為旺相。

3、單宮斷的目的,即看用神的狀態,分析用神的特徵、性情等。如果涉及用神為人,可以判斷其身高、職業、性格、行為方式、心理狀態等。如果涉及用神為物品,可以判斷該物品的特徵、顏色、材質等。如果涉及事情的話,可以初步判斷這件事情目前所處的障礙、存在的問題、發展的趨勢等。

如何分析好用神單宮所反映的資訊,需要三大支點。

第一、用神旺衰情況。
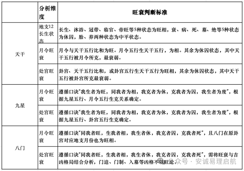
即用神在月令、處宮、宮在月令旺衰等幾類旺衰情況,其中月令旺衰為提綱,處宮旺衰為能量的直接體現。關於天干、九星、八門的旺衰判斷標準如下表所示,詳見旺衰解析篇。三者均考慮月令旺衰、處宮旺衰,此外天干還要考慮其在地支12長生的旺衰狀態。如果天干臨衰、病、死、墓、絕等衰弱狀態,即便在月令、處宮旺,也不以旺論。如果用神在處宮被剋,即便在月令旺相,也無濟於事,宮在月令旺相反而更加糟糕,卦宮越旺,用神就被克更加厲害,也更加衰弱。
表1:奇門遁甲天干、九星、八門旺衰對照表
圖片
第二、所臨星、門、神和奇儀的象義解讀。
其實就是象義。之前已經講得很多了。我把底層邏輯說一下,九星、八門的象義,其實來自於其所對應卦宮的象義延展,奇儀的象義,也就是天干的象義,其實是來自於其五行象義並結合陰陽屬性延展而來。比如甲、乙為木,甲為陽木,代表高大的樹木,乙為陰木,柔弱,代表花草,或者彎彎曲曲的藤蘿、藤蔓,所以乙也有曲折的希望的象義。總之,奇門遁甲元素符號的象義最初始來自於八卦象義、五行象義。雖然八神並不對應奇門各個卦宮,但其也有自身的五行屬性,其象義也與五行象義有千絲萬縷的聯繫。如螣蛇主南方火,火主炎上、燥熱,體現在精神狀態方面可能是慌張、焦躁。下面再來回顧下各個元素符號的基本象義,是必須要熟悉和掌握的。

1、奇儀象義。
甲,代表高大、領導,有權威,參天大樹;
乙,代表柔弱,曲折,希望,日奇,吉利的符號;
丙,積極,衝動,炎症,上火,月奇,吉利的符號;
丁,文書,資訊,資料,契約,星奇,吉利的符號;
戊,土為厚實,資本,錢財,吉利;
己,陰土,隱匿,陷入困頓,入墓狀態;
庚,鋒利,敵對,阻礙,障礙,競爭對手;
辛,陰金,錯誤,傷害,犯錯誤的人;
壬,凶險,陷入困境,被困住,也主聰明聰慧;
癸,同壬,主陷入困境,凶險,也主聰明。

2、八門象義。
開門,落在乾宮,為頭腦、領導,開拓,高大明亮的場所;
休門,落在坎宮,休息休養,五行水主泌尿系統,也為和諧;
生門,落在艮宮,代表投資利潤,生育,有生機和潛力;
傷門,落在震宮,衝動,有攻擊性、傷害性,或遭遇挫折、傷害;
杜門,落在巽宮,堵塞、不順暢,隱匿,也主保密的技術;
景門,落在離宮,文化,文明,資訊資料,也主美麗、漂亮;
死門,落在坤宮,死亡、終結,關係主裂痕、破裂,事態嚴重;
驚門,落在兌宮,主口舌是非,糾紛,驚慌失措,也主口才。

3、九星象義。
天心星,落在乾宮,頭腦,領導,權威,也主治療疾病;
天蓬星,落在坎宮,代表盜賊、貪婪、兇狠、犯罪;
天任星,落在艮宮,代表田產、資產,穩重,守成;
天沖星,落在震宮,代表果斷,勇敢,也主衝動、冒進;
天輔星,落在巽宮,代表文化、修養,文明;
天英星,落在離宮,代表商議、策劃,籌謀、運作;
天柱星,落在兌宮,代表驚恐、驚慌,也主爭鬥、打鬥;
天芮星,落在坤宮,代表疾病、問題,毛病、瑕疵;
天禽星,落在中宮,代表公正,有權威,尊崇。

4、八神象義。
值符,吉利,有權威;
螣蛇,虛詐,變化;
太陰,隱秘,不露面,藏在幕後;
六合,和諧,友好,媒介;
白虎,進攻,傷災,強勢;
玄武,欺騙,偷盜;
九地,保守,穩定,遲緩;
九天,高遠,性格張揚。

表2:奇門遁甲奇儀、門、星、神符號化象義
圖片

以上關於奇儀、八門、九星和八神的象義隻是最基本象義,其歸根到底來源於五行、八卦象義。如天蓬星,對應在坎宮(坎卦),五行為水,水主聰明,坎為險,所以天蓬星可以代表凶險,盜賊、貪婪,有時也代表一個人有聰明才智。再比如白虎,其五行屬性為金,自帶金的銳利、剛猛的特性,引申象義代表攻擊、傷害,依然是基於對五行屬性的理解。
此外,對於元素符號象義的解讀,需要結合預測事項和應用場景。同一元素符號,在不同的場景下,其含義會略有不同。比如六合,在違法案件中代表逃犯,在婚戀感情中代表感情狀況、結婚證,也可以代表媒人,在交易求財中,可以代表經紀人、中間人。死門,違法案件中可以代表屍體。在婚戀感情中可以代表木訥,不靈活,內向等特徵。在工作事業方面,可以代表發展陷入困境,沒有出路。總而言之,象義解讀要放在具體的環境中去理解。

第三、格局象義。
包括用神落宮所臨的時干克應格局、八門克應格局、常用吉凶格等。重點關注兩類格局。
1、涉及預測事項有關的重點格局。
我之前按照預測事項將時幹克應、八門克應格局進行了分類。如事業發展、官司糾紛、求財類、出行類、身體健康類等。對於某一類事項特別顯象的格局,也列出來了,需要重點關注。如乙+丁,奇儀相佐,代表考試順利,百事可為。開門+庚,道路阻隔,對於出行非常不利。具體不再贅述了。

2、重點關注入墓、門迫、空亡和擊刑等四害格局。
四害格局也是奇門運籌、布局的核心和重點,在單宮斷分析時尤其要關注。涉及四害,能量折損,力量不足甚至有災禍發生。入墓,代表自身能力無法發揮,陷入困境。空亡,代表不存在,無法達成目標,或心不在焉,狀態不佳。擊刑,則代表遭受損失、傷害或攻擊。門迫,代表被壓制的狀態。
表3:門迫格局
圖片

表4:六儀擊刑格局
圖片

圖1:時干入墓格局

圖片