
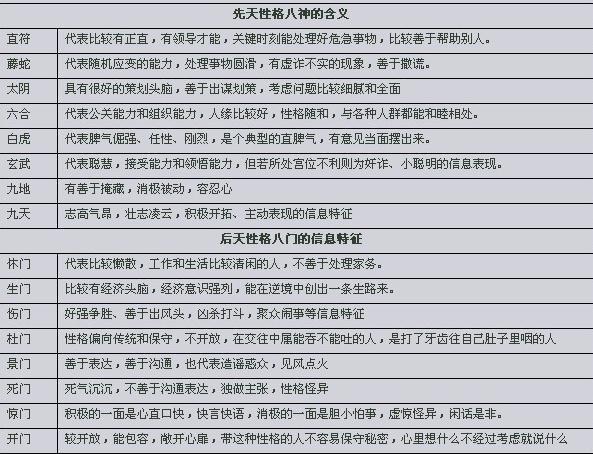
先天性格八神的含義
直符
代表比較有正直,有領導才能,關鍵時刻能處理好危急事物,比較善於幫助別人。
藤蛇
代表隨機應變的能力,處理事物圓滑,有虛詐不實的現象,善於撒謊。
太陰
具有很好的策劃頭腦,善於出謀劃策,考慮問題比較細膩和全面
六合
代表公關能力和組織能力,人緣比較好,性格隨和,與各種人群都能和睦相處。
白虎
代表脾氣倔強、任性、剛烈,是個典型的直脾氣,有意見當面擺出來。
玄武
代表聰慧,接受能力和領悟能力,但若所處宮位不利則為奸詐、小聰明的資訊表現。
九地
有善於掩藏,消極被動,容忍心
九天
志高氣昂,壯志凌雲,積極開拓、主動表現的資訊特徵
後天性格八門的資訊特徵
休門
代表比較懶散,工作和生活比較清閒的人,不善於處理家務。
生門
比較有經濟頭腦,經濟意識強列,能在逆境中創出一條生路來。
傷門
好強爭勝、善於出風頭,兇殺打鬥,聚眾鬧事等資訊特徵
杜門
性格偏向傳統和保守,不開放,在交往中屬能吞不能吐的人,是打了牙齒往自己肚子裡咽的人
景門
善於表達,善於溝通,也代表造謠惑眾,見風點火
死門
死氣沉沉,不善於溝通表達,獨做主張,性格怪異
驚門
積極的一面是心直口快,快言快語,消極的一面是膽小怕事,虛驚怪異,閒話是非。
開門
較開放,能包容,敞開心扉,帶這種性格的人不容易保守秘密,心裡想什麼不經過考慮就說什麼